https://khalilstemmler.com/articles/object-oriented/programming/4-principles/
4 Principles of Object-Oriented Programming | Khalil Stemmler
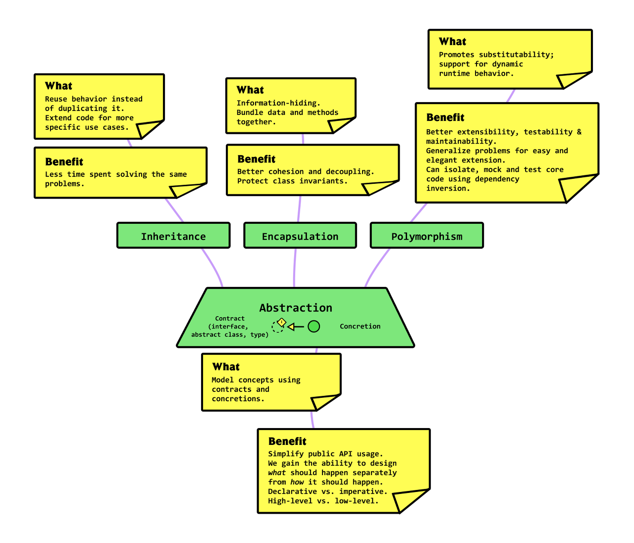
The four principles of object-oriented programming (abstraction, inheritance, encapsulation, and polymorphism) are features that - if used properly - can help us write more testable, flexible, and maintainable code.
khalilstemmler.com
객체지향 4대 특성
- 추상화 (Abstraction)
- 상속 (Inheritance)
- 다형성 (Polymorphism)
- 캡슐화 (Encapsulation)

추상화 (Abstraction)
- 예시
- 우리는 TV를 켤 때 리모컨의 on 버튼을 누름
- on을 눌러 TV가 어떻게 켜지는지 우리는 알 필요가 없음 - 목적 : Simplify
- 의도를 드러내고
- 사용하기 쉽고
- 이해하고 쉽도록
- 효과
- what과 how를 분리
- 명령형(imperative)과 선언형(declarative)을 분리
상속 (Inheritance)
- 목적 : Reuse
- [참고] TDD에서는 코드가 3번 반복되면 추상화로 리팩토링 해야한다라는 말이 있음 (Rule of Three)
- 중복 코드를 줄이고, High-level detail에 집중

- 특징
- Abstraction에 의존
- base class는 low-level 내용을 추상화시키고, subclass는 high-level 내용에 집중할 수 있음
- 역할
- 보통 상속은 현실 세계의 "계층"으로 표현
- Animal-Dog
- Person-Staff-Teacher - 소프트웨어 설계의 목표
1. 고객의 needs 만족하는 코드 작성
2. 개발자에 의해 비용 효율적으로 바뀌는 코드 작성 - 상속은 2번에 도움을 줌
- 따라서, 상속은 현실세계의 "계층" 표현을 위한 것이 아님
- "재사용"을 위한 도구로 사용
- 보통 상속은 현실 세계의 "계층"으로 표현
- Delegation & Composition
- "계층"을 무시함으로써 composition & delegation으로 상속 구현
- Inheritnace (extract superclass) vs Composition (extract another class)
- [참고] https://pythaac.tistory.com/467
[JAVA] Delegation & Composition & Aggregation
https://stackoverflow.com/questions/1384426/distinguishing-between-delegation-composition-and-aggregation-java-oo-design Distinguishing between delegation, composition and aggregation (Java OO Desig..
pythaac.tistory.com
캡슐화 (Encapsulation)
- 배경
- 객체는 "상태"를 포함하고, 해당 상태를 기반으로 결정을 내림
- 따라서 객체 자신의 상태를 관리하고, class 외부에서의 조작으로부터 지키는 것이 중요
- 이에 실패할 경우
- 이상한 behavior를 초래
- 버그 발생
- "빈약한 도메인 모델"

- 정의
- private 상태를 만들 수 있는 기술
- 자신의 상태를 가지는 클래스가 상태에 접근하고 바꿀 수 있는 degree를 결정하는 것
- 특징
- data와 관련 behaviour가 결합
- 한 곳에서 관련 logic을 모을 수 있음
- (abstraction처럼) 사용하기 쉬움
- 빈약한 도메인 모델 (anemic domain model)
- data와 operation(behaviour)이 분리되어 따로 동작하는 모델
- 구성
- entity
- data가 담김 - stateless service
- entity를 사용하여 동작
- entity
- 단점
- discoverability
- IntelliSense로 객체의 용도를 쉽게 파악할 수 없어, 코드 중복 발생 가능 - duplication
- data 주변에 method가 없으면 위치를 찾기 어려워, 코드 중복 발생 가능 - 🌟lack of encapsulation
- 위 두 가지는 피할 수 있으나, 이는 피할 수 없음
- complexity 증가
- discoverability
https://danielrusnok.medium.com/what-is-anemic-domain-model-and-why-it-can-be-harmful-2677b1b0a79a
What is Anemic Domain Model and why it can be harmful?
Anemic Domain Model is a common approach in software development that many folks don’t even know they are using it including myself. If…
danielrusnok.medium.com
다형성 (Polymorphism)
- 정의
- 다양한 형태를 가지는 것
- 항상 같은 high-level behavior지만, 동적인 low-level behavior를 가짐
- [참고] 리스코브 치환 원칙 (Liskov-Subsitution Principle)
- 사용 예시
- 가게 직원(Clerk)의 responsibility를 정의할 수 있음
- 상품에 대한 고객의 질문 응대
- 상품 스캔
- 가방에 물건 담기
- 고객에게 비용 지불 요청 - 그런데 Clerk들이 조금씩 다름
- 발랄한 직원
- 골똘한 직원
- 항상 시간을 지키는 직원
- 매니저지만 가끔 도와주는 직원 - 위 직원들은 모두 다르지만, 가게 직원으로써의 의무는 같음
- 가게 직원(Clerk)의 responsibility를 정의할 수 있음

- role/contract에 의존할 때 장점
- Dependency inversion을 이용하여 core code와 infrastructure code를 분리
- Unit test
- "StripeAPI, PaypalAPI"와 같은 infrastructure dependency를 "MockPaymentAPI"와 같은 테스트용으로 swap
- 테스트 할 때 외부의 service 또는 infrastructure에 실제 call을 날리지 않도록 하는 목적
'CS > 언어' 카테고리의 다른 글
| [JAVA] 객체지향설계 - 5대 원칙 (SOLID) (0) | 2022.06.26 |
|---|---|
| [JAVA] Delegation & Composition & Aggregation (0) | 2022.06.24 |
| [Java] 이중 콜론 연산자 (::) (0) | 2022.03.31 |
| [JAVA] Hash와 Thread-Safe (0) | 2022.01.19 |
| [JAVA] ArrayList에서 특정 값을 가진 원소들 찾기 (0) | 2022.01.14 |